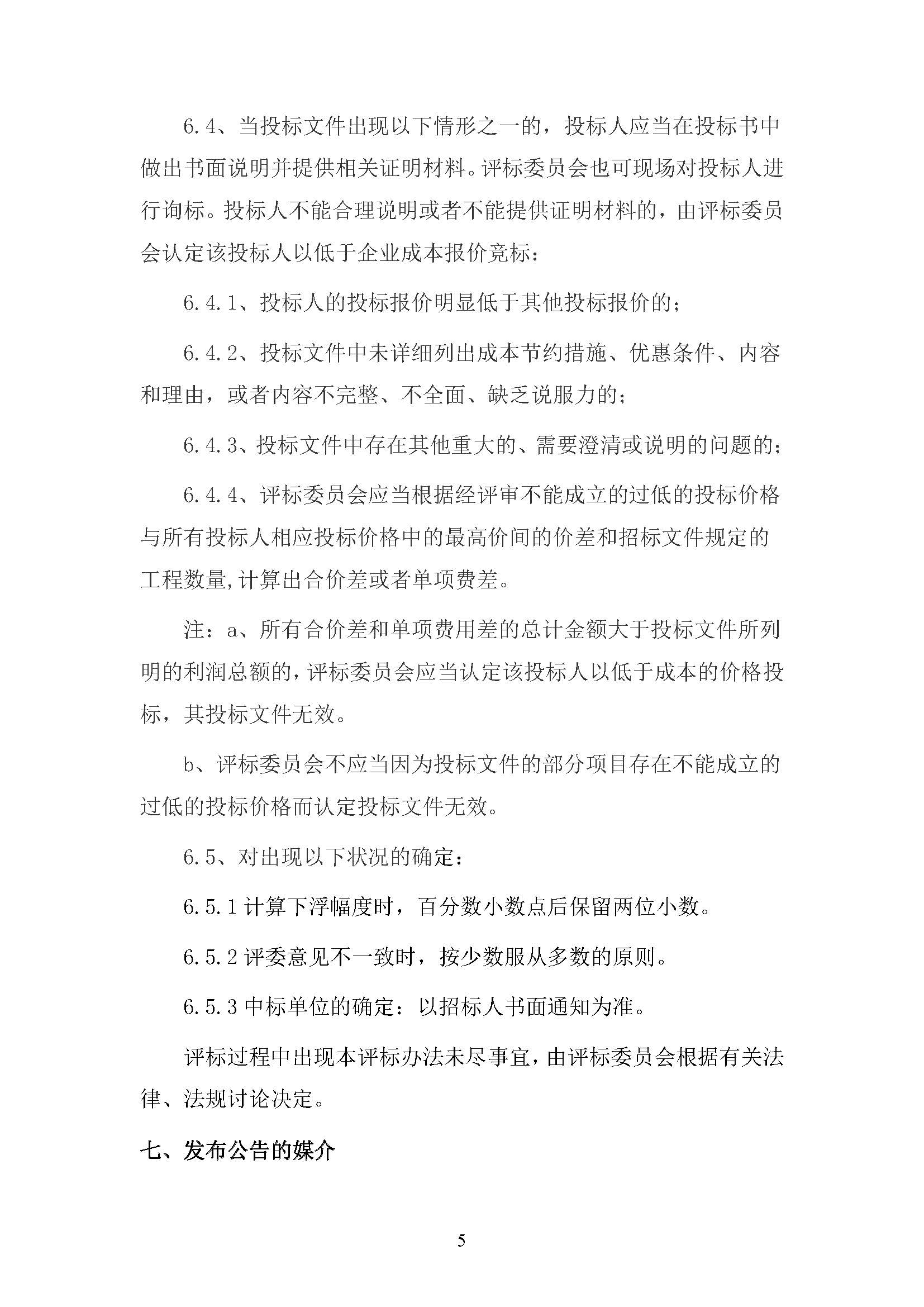
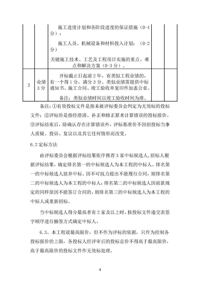
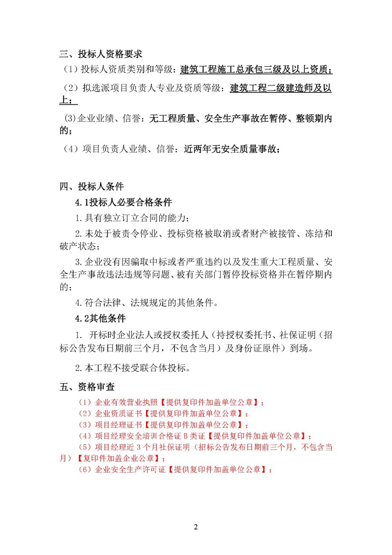
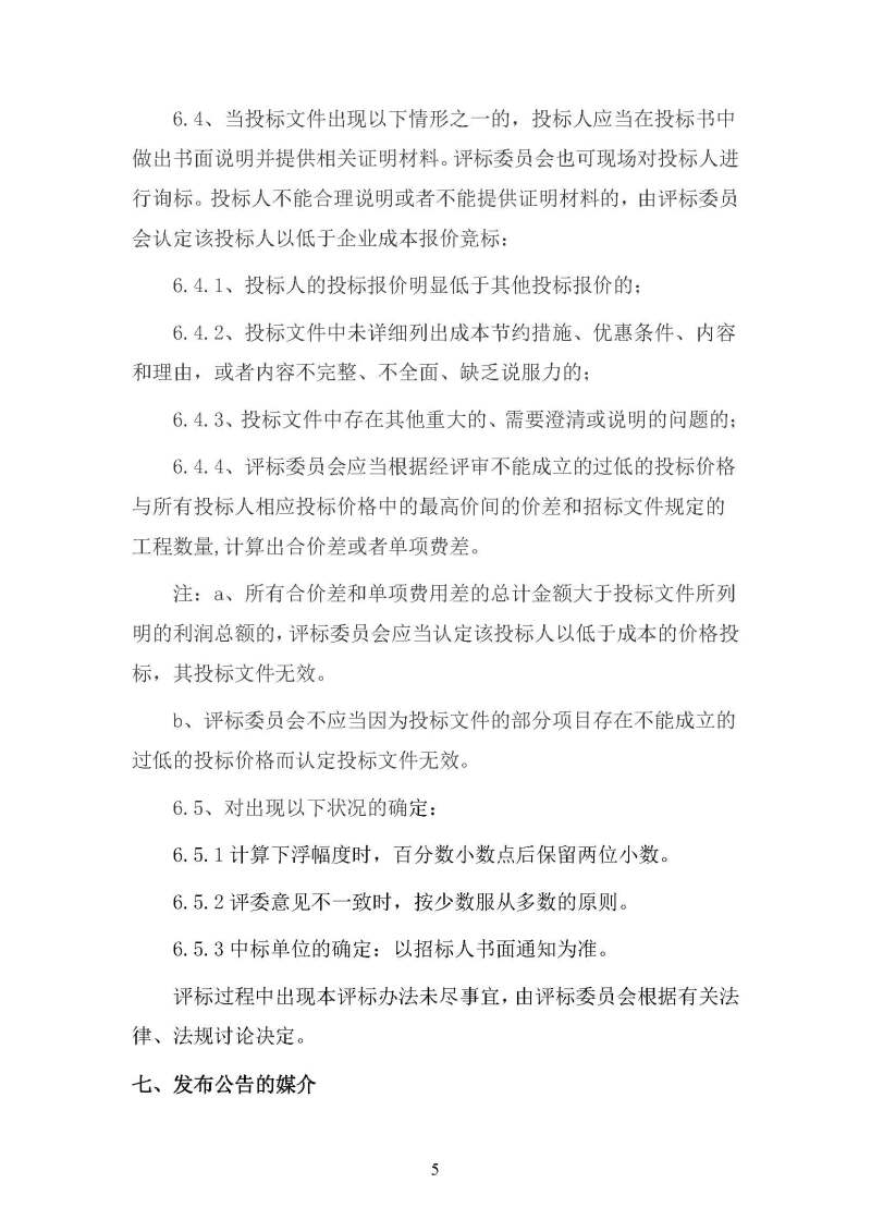
当前位置:
首页
>
通知公告
镇江农科院蔬菜科研基地水肥一体化建设工程
发布时间:2025-12-22 15:09
来源:镇江所
阅读:
次
分享:
【打印此页】
【关闭窗口】