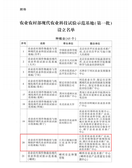
近日,农业农村部正式公布2025年度首批国家现代农业科技试验示范基地名单。由我院牵头申报的“农业农村部作物栽培与植物保护现代农业科技试验示范基地”成功入选,成为全省种植业领域仅有的两家国家级示范基地之一。这是继我院成功获批农业农村部野外科学观测研究站后,在国家级重大科研平台建设上取得的又一重要突破,标志着我院在科技创新与服务产业发展方面,迈上了具有里程碑意义的新台阶。
作为一家自1958年起便扎根丘陵地区、深耕农业科研与技术推广的科研院所,我院始终将论文写在大地上。此次获批的国家级基地,正是我院长期坚持“科研立足产业、成果服务生产”理念结出的硕果。基地将聚焦长江中下游地区稻麦生产,着力开展主导品种筛选与绿色高效技术集成示范,直击当前生产中的品种适配性不足、技术落地难等痛点,为区域粮食稳产增产与农业可持续发展提供一套可复制、可推广的“技术样板间”。
此次成功跻身“国家队”,不仅是对我院六十余年科研积淀与服务能力的国家级权威认证,更是为破解丘陵地区农业发展瓶颈、加速农业科技成果转化应用提供了至关重要的国家级平台支撑。未来,基地将充分发挥其示范引领与辐射带动作用,让更多先进技术从田间试验走向广阔农田,切实助力农民增收、农业增效,为筑牢区域粮食安全防线、全面推进农业现代化贡献更为坚实的科技力量。
【打印此页】
【关闭窗口】

